2022深圳机场最新防疫要求
国内多地发生疫情,深圳近期也受到疫情影响,1月7日深圳报告2例新冠病毒阳性感染者,深圳机场最新防疫要求,离深人员须持有48小时内核酸检测阴性证明。详情见下文。
乘机出行

1月7日24时起,进入航站楼和候船楼,需持48小时内核酸检测阴性证明
根据《深圳市新型冠状病毒肺炎疫情防控指挥部办公室通告(第1号)》要求,确需离深人员,自1月7日24时起,须持有48小时内核酸检测阴性证明。
依据上述规定,自1月7日24时起,所有进入深圳机场航站楼及机场码头候船楼的人员须持有48小时核酸检测阴性证明,深圳机场将在航站楼、候船楼各入口进行查验。
请近期确需出行的旅客,提前了解防疫政策并准备好相关资料,配合防疫查验,做好个人防护。
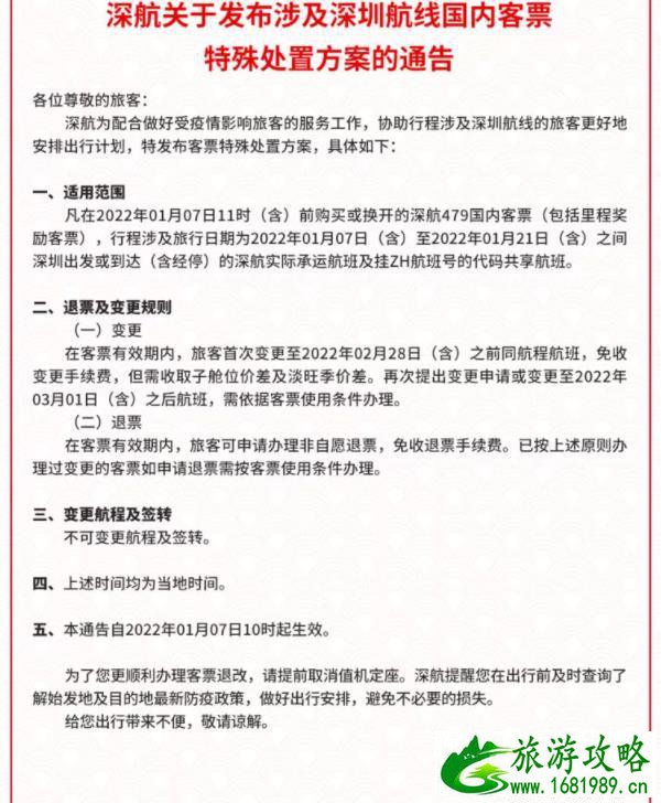
深航关于发布涉及深圳航线 国内客票特殊处置方案的通告

一、适用范围
凡在2022年01月07日11时(含)前购买或换开的深航479国内客票(包括里程奖励客票),行程涉及旅行日期为2022年01月07日(含)至2022年01月21日(含)之间深圳出发或到达(含经停)的深航实际承运航班及挂ZH航班号的代码共享航班。
二、退票及变更规则
(一)变更在客票有效期内,旅客变更至2022年02月28日(含)之前同航程航班,免收变更手续费,但需收取子舱位价差及淡旺季价差。提出变更申请或变更至2022年03月01日(含)之后航班,需依据客票使用条件办理。
(二)退票在客票有效期内,旅客可申请办理非自愿退票,免收退票手续费。已按上述原则办理过变更的客票如申请退票需按客票使用条件办理。
三、变更航程及签转不可变更航程及签转。
四、上述时间均为当地时间。
五、本通告自2022年01月07日10时起生效。
为了您更顺利办理客票退改,请提前取消值机定座。深航提醒您在出行前及时查询了解始发地及目的地最新防疫政策,做好出行安排,避免不必要的损失。
